继续教育
肿瘤免疫治疗及护理新进展学习班通知(第二轮)
近些年,恶性肿瘤治疗方法日新月异,免疫治疗作为肿瘤整合治疗的重要手段为患者带来了更多生存和获益的机会,在临床应用日益广泛。与此同时,患者用药期间也会出现免疫相关的毒性反应(irAEs),其发生率高达70%-90%,涉及多器官,症状复杂,如不能及早发现和正确处理可能延误或中断抗肿瘤治疗,甚至死亡。因此,掌握免疫治疗原则、机制、给药方法及不良反应管理、患者教育等知识和技能对于保证治疗安全尤为重要。然而,当前国内尚缺乏此方面的系统培训。北京大学肿瘤医院护理团队拥有先进的护理理念、丰富的免疫治疗护理经验及专业的护理教师队伍人才。依托强大的学科优势和优质的教育培训资源举办第三期学习班,内容丰富、具体实用,注重理论和实践的结合,以期让全国更多的护理同仁受益!

一.培训目标
旨在让护理人员掌握免疫治疗的原则、机制、给药方法、CAR-T治疗规范化管理、免疫相关不良反应评估及护理等内容,从而在肿瘤患者免疫治疗的全程照护中发挥专业作用。
二.培训对象
各医院与肿瘤及免疫治疗相关的临床护理人员、护理管理、护理教学等岗位的护理骨干。
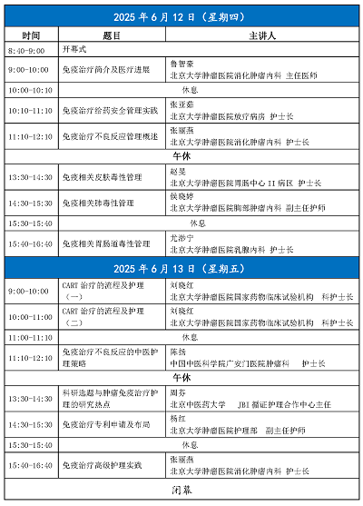
三. 学习班日程

四. 注册信息
1.项目学分:本项目为国家级继续教育项目【项目编号:2025-14-05-022(国)】,学习结束后经考核合格,授予Ⅰ类学分4分。本院学员,通过刷学分卡获取学分;外院学员,通过学分证获取学分。
2.培训时间:2025年6月11日8:00-17:00到北京大学肿瘤医院科研楼4层护理部报到,6月12日至13日全天学习,6月14日撤离。
3. 培训地点:北京大学肿瘤医院学术报告厅(北京市海淀区阜成路52号)。
4. 收费标准:培训费1500元/人(含资料费和培训日午餐),交通、食宿费用由各单位自理,住宿需自行预定周边酒店。
5. 报名方式:
请扫描以下二维码报名,报名截止日期为2025年6月2日,不接待现场报名。

6. 缴费方式:
在线申请缴费:微信关注公众号“北肿财务在线”→综合缴费 →学习班→填写相关信息→报名提交 →微信支付或线下支付 →由北京大学医学部开具培训费发票→完成缴费。如缴费成功,无法退款,敬请谅解。
① 在线缴费: 可使用微信在线支付(微信可绑定公务卡支付)

② 汇 款: 户名:北京肿瘤医院 开户行:北京银行北洼路支行;
账号:01090307400120109000202;银行汇款请于6月6日前完成,汇款请注明免疫治疗学习班和姓名。
7. 乘车路线:
首都机场:坐机场大巴4号线公主坟线到航天桥下车,在航天桥西站换乘4/27/62/121/612/653/693/967路公交车定慧寺东下车。
大兴机场:乘坐地铁北京大兴国际机场线到草桥站下车,换乘地铁10号线西钓鱼台站下车C东南口出,向西步行1.2公里即到。
北京西站:乘坐地铁9号线到六里桥站下车,换乘地铁10号线西钓鱼台站下车C东南口出,向西步行1.2公里即到。89路公交车到定慧寺南下车;乘坐414/62路公交车到定慧寺东;
北京站:乘坐地铁2号线建国门站下车,换乘地铁1号线公主坟站下车,换乘地铁10号线西钓鱼台站下车C东南口出,向西步行1.2公里即到。
北京南站:乘坐地铁14号线西局站下车,换乘地铁10号线西钓鱼台站下车C东南口出,向西步行1.2公里即到。
8. 联系方式:护理部联系人:于文华、周晶娟、曲荣艳 电话:010-88196185
北京大学肿瘤医院
2025年5月
上一篇: 肿瘤个案管理学习班通知(第二轮)


